WORKNC 2026 | The CAM Software That Demystified 5-Axis Machining
WORKNC 2026 (Version 18) represents a significant milestone in the evolution of Sescoi’s premier automatic CNC software for mold, die, and complex part manufacturing. This release introduced groundbreaking 4 and 5-axis capabilities that made multi-axis machining accessible to every engineering company while delivering visibly superior surface finishes through advanced toolpath smoothing technology .
Core Functionality Overview
-
Revolutionary Auto 5 Technology: Transforms 3-axis toolpaths into collision-free 5-axis programs automatically, considering machine kinematics and angular limitations while introducing flip movements to safely reach complex part geometry
-
Dedicated Aerospace & Impeller Machining: New 4-axis cylindrical part toolpaths for turbine blades and shafts, plus three specialized 5-axis impeller routines (Z-Level Roughing, Blade Re-Roughing, and Blade Finishing) with full undercut management
-
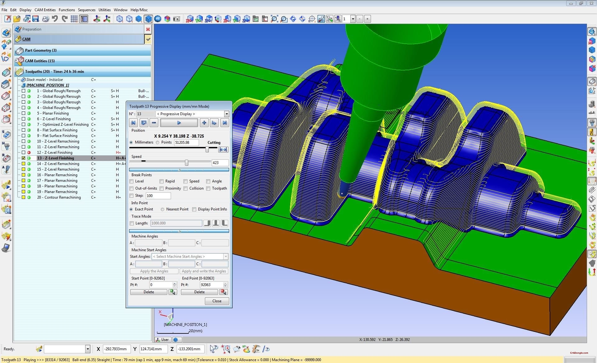
Advanced Toolpath Smoothing: Vector smoothing technology eliminates jerky movements, producing fluid cutterpaths with visibly better surface finish through custom parameters including vector tolerance and smoothing distance
-
Comprehensive 5-Axis Capabilities: Full collision detection between tool, holder, and machine tool with VisuNC graphical verification, automatic undercut management, and support for ball, bull nose, and flat cutters
-
Intelligent Roughing & Finishing: Global roughing strategies optimized for high-speed machining with automatic stock management, plus extensive finishing options including Z-level, projection, planar, and pencil tracing

