Macroflow 4.1 | Advanced Computational Fluid Dynamics (CFD) & Process Simulation Software
Macroflow 4.1 is a high-fidelity, general-purpose computational fluid dynamics (CFD) and process simulation software for analyzing complex fluid flow, heat transfer, and chemical reactions. It is designed for demanding engineering applications in aerospace, energy, chemical processing, and HVAC industries.
Core Functionality Overview:
-
Comprehensive Multiphysics CFD Solver: Features robust finite volume solvers for simulating laminar and turbulent flows, conjugate heat transfer (CHT), multiphase flows, combustion, and chemical species transport.
-
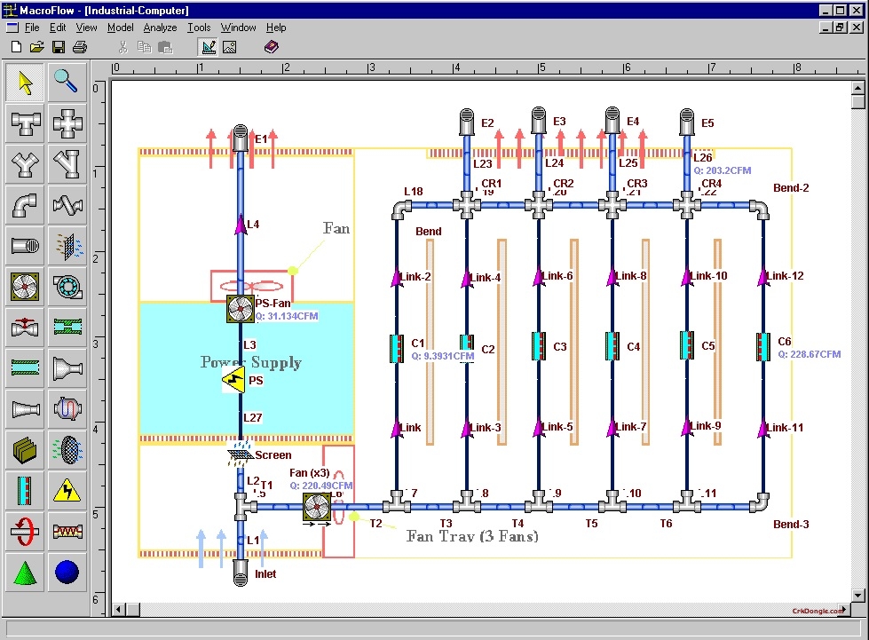
Advanced Meshing & Geometry Handling: Includes powerful automated and manual meshing tools for complex geometries, with support for moving/deforming meshes for applications like valves and rotating machinery.
-
Integrated Optimization & System Modeling: Provides tools for parametric studies, design optimization, and can be coupled with system simulation software for comprehensive component and system-level analysis.

